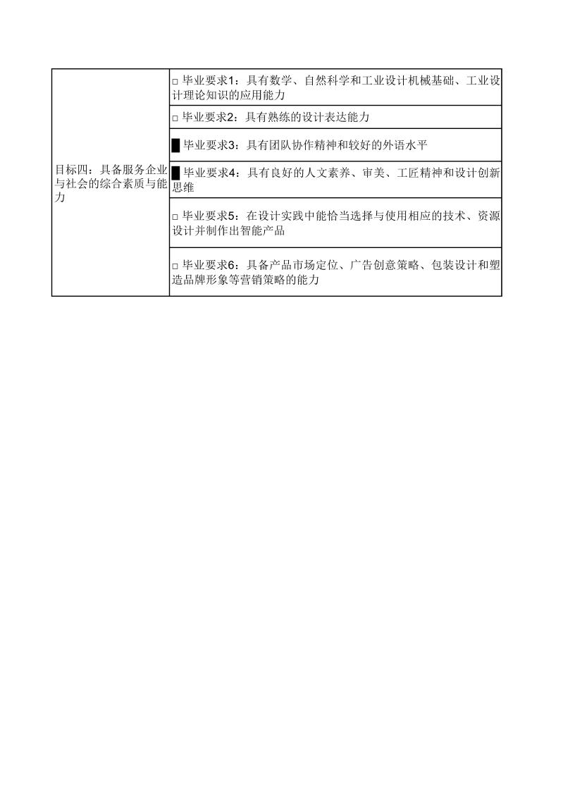
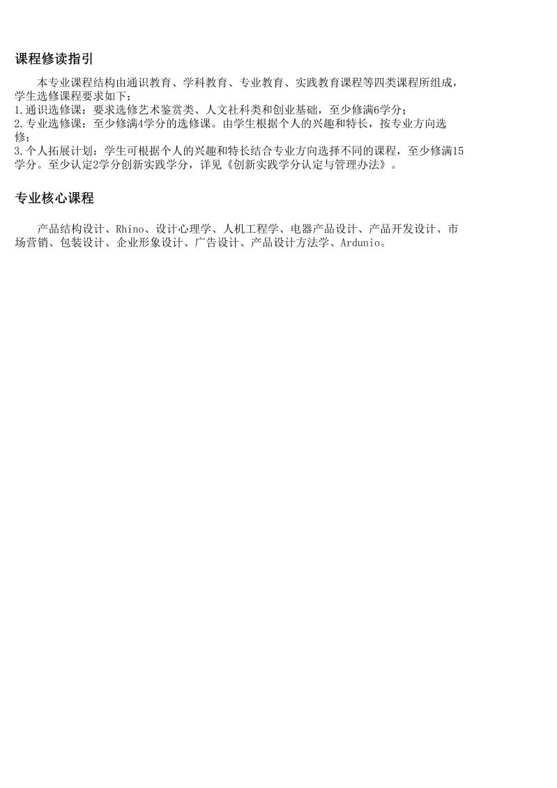
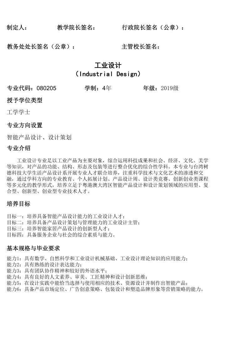
suncitygroup太阳新城(中国)集团官方网站
首页
招生信息
当前位置:
首页
专业人才培养方案
2019级本科人才培养方案
发布者:梁文峻
发布时间:2023-03-23
浏览次数:
48